GPT Plus插件体验评测

一、WebPilot插件:让GPT连接更广阔的世界
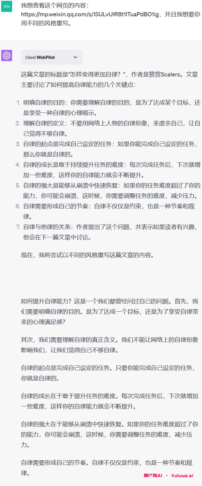
WebPilot是GPT Plus的一款强大插件,它能让GPT实时访问互联网信息。只需在对话框中输入请求网页的提示,GPT就会立即调用WebPilot插件。这能带来很多有趣的应用场景,举个例子来感受一下。
WebPilot可以提取网页的要点内容,对于高赞文章分析非常实用。你只需指定一篇公众号文章,让GPT提取要点,并以列表形式输出。另外,你还能利用WebPilot进行文章改写,发挥你的想象力,做出一些有趣的尝试。关于WebPilot插件,你可以看看我在公众号“AI写作轻松学”发布的文章。

二、Code Interpreter插件:GPT的多面手
Code Interpreter是GPT Plus内置的超级插件,它让GPT具备了编写Python代码、执行Python代码和上传文件的能力。你可以利用Code Interpreter进行数据分析、图像转换与处理,甚至编辑代码文件。下面分享几个我进行的测试,让你一起感受一下它的威力。
首先,Code Interpreter可以生成各种各样的图表,比如饼图。你只需要让它使用Python的图表库生成饼图,如果你对图形不满意,直接让它调整即可。不信的话,可以尝试一下。
除了饼图,Code Interpreter还可以生成词云图。词云图在很多调研报告和数据分析中都很常见,但是生成起来可能有些困难。有了Code Interpreter,生成词云图变得分分钟搞定。我举了一个例子,上传了一份“互联网女皇”2019年的报告,让GPT生成词云图。
Code Interpreter的另一个强项是数据分析。我上传了GPT写作训练营01期的学习数据,让Code Interpreter自己分析。它不仅分析了表结构,还给出了可能的趋势和模式。点击查看我在公众号“AI写作轻松学”发布的文章,了解更多关于Code Interpreter的信息。

总结
GPT Plus的插件带来了很多惊喜,其中WebPilot和Code Interpreter两款插件发挥了巨大作用。WebPilot让GPT能够访问更广阔的互联网信息,提取网页要点和改写文章都变得简单有趣。而Code Interpreter则让GPT成为了一位多面手,能够编写、执行Python代码,进行数据分析和图像处理。喜欢这些插件的话,记得关注我的公众号“AI写作轻松学”,有更多插件等着你。
感谢你的阅读!让我们一起享受GPT Plus插件带来的乐趣吧!